廊坊供暖温度标准是多少?温度不达标怎么办?

廊坊本年度供暖即将开始

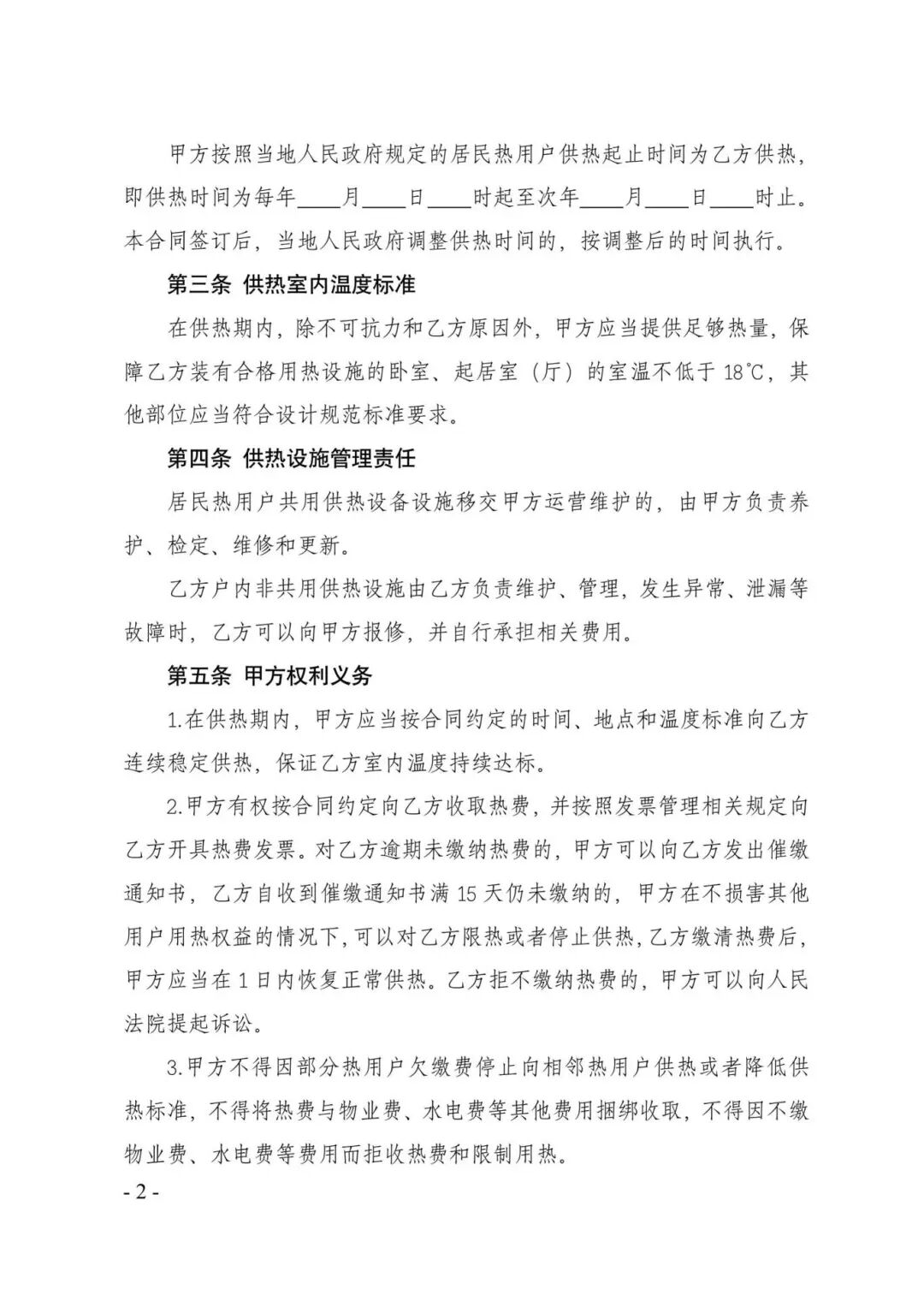
为大家整理了

河北省对于供暖温度的相关规定

一起来了解一下吧

↓↓↓

廊坊供热温度标准

 

 

 

根据《河北省供热用热办法》第二十二条规定,供热期间,供热单位应当保证居民热用户卧室、起居室(厅)和卫生间的室温不低于18℃其他部位的室温应当符合国家住宅设计规范的要求。

非居民热用户的室温执行国家标准或者由供热用热双方在合同中约定。

 

供热温度不达标怎么办?

 

 

 

(1)供热企业应当按照供热用热合同约定,连续稳定供热,不得擅自中断或者停止供热。在供热期内,因设备设施故障或者不可抗力原因停止供热的,供热企业应当通知热用户并报告供热主管部门;因设备设施故障原因不能正常供热的,供热企业应当立即组织抢修。

(2)连续停止供热二十四小时以上的,供热企业应当按照合同约定减收热费。

(3)室温连续四十八小时以上不达标的,应当按照合同约定减收热费。

 

根据《河北省居民供热用热合同示范文本》,对于温度不达标的情况,规定了具体的退费标准、计算方式等(供参考,具体以实际供热合同为准)

 

(1)甲方未按合同约定时间向乙方供热,或因设备设施故障或者不可抗力原因连续停止供热24小时以上的,应当按所在地有关规定退还相应热费;所在地没有相关规定的,按照以下方式退还相应费用:

退费额=日平均热费×未供热天数

日平均热费=热费总额/本供热期法定供热天数

本供热期法定供热天数:以当地人民政府确定的供热起止时间为准计算。

未供热天数:甲方未按合同约定时间迟延供热、提前结束供热的天数,以及供热期内停止供热的天数。天数不足一天的,按一天计。

 

(2)经双方共同确认或第三方检测机构认定,乙方卧室、起居室(厅)室内温度连续48小时以上未达到本合同约定标准的,甲方应当退还乙方相应的热费,退费办法按照所在地有关规定执行;所在地没有相关规定的,按照以下方式退费:

退费额=日热费单价×温度未达到约定标准的卧室、起居室(厅)计费面积×温度未达到约定标准的天数

日热费单价=热费总额/(本供热期法定供热天数×计费面积)

本供热期法定供热天数:以当地人民政府确定的供热起止时间为准计算。

 

(3)甲方退还乙方的热费,应在当地人民政府确定的供热截止时间后的2个月内退还。逾期未退的,时间每推迟一天(不足一天的按一天计),按应退费额的万分之三支付违约金。

 

(上下滑动查看完整合同)

 

 

廊坊各区县市供热企业咨询及投诉方式

 

 

 

来源:廊坊市城市管理综合行政执法局(下同)

 

来源:河北省人民政府、河北省住房和城乡建设厅、廊坊本地宝等

 

推荐阅读:廊坊最新放假通知!

 

推荐阅读:总投资1.5亿!廊坊广阳区将新建设一座水厂!

 

推荐阅读:廊坊本周停电通知!

 

 

 

 

 

 

 

本文来自网友发表,不代表本网站观点和立场,如存在侵权问题,请与本网站联系删除!
热门评论
打开廊坊圈APP,与楼主互动
你的热评
游客
发表评论

安装应用

生活在廊坊 爱上廊坊圈

免费下载廊坊圈
这是app专享内容啦!
你可以下载app,更多精彩任你挑!
绑定手机才能继续哦!
绑定手机账号更安全哦!
绑定手机才能继续哦!
绑定手机账号更安全哦!